C PE 0300
Rev.11
Abril 2020
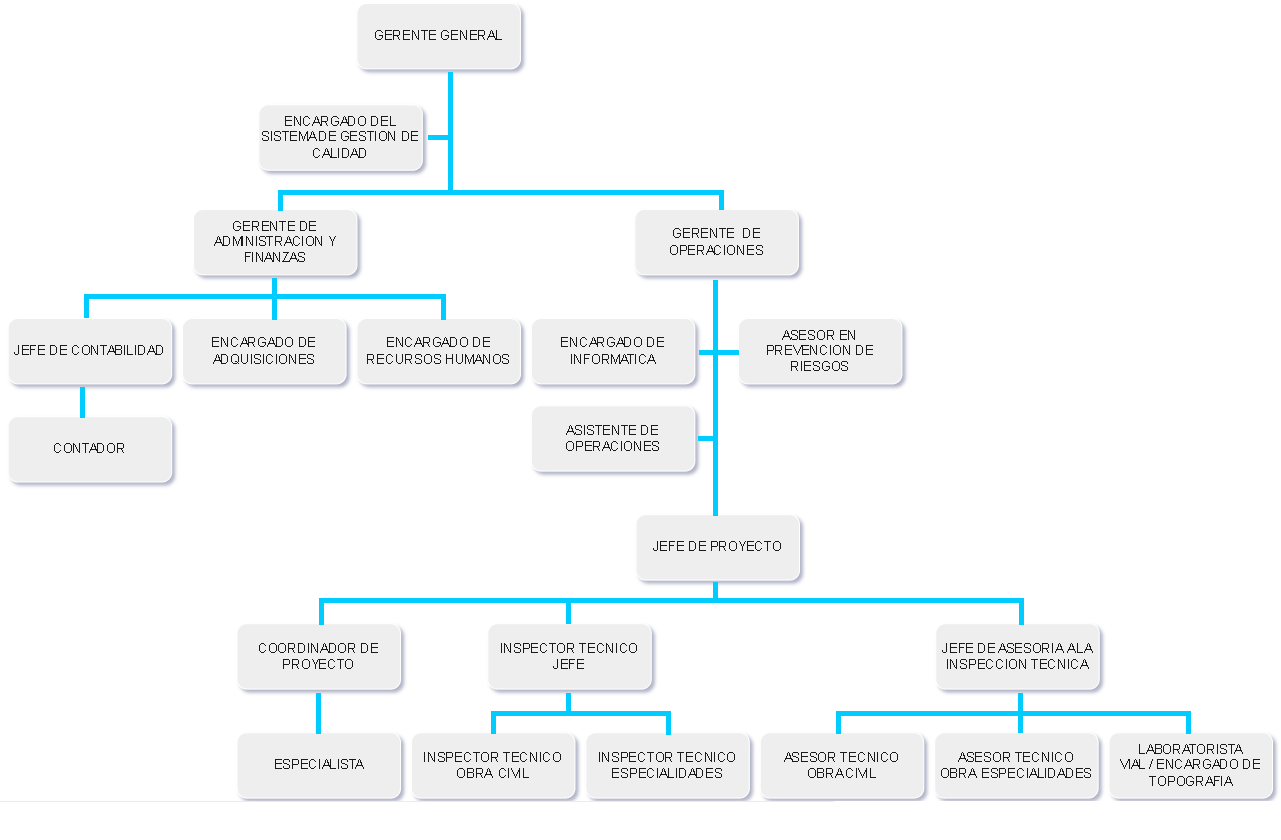
INSPECTA S.A., para desarrollar su labor, cuenta con un equipo profesional conformado por Ingenieros Civiles, Arquitectos, Constructores Civiles, Ingenieros de Ejecución, Técnicos en Construcción y Especialistas en Electricidad, Climatización, Seguridad y Sanitaria, debidamente apoyados por una organización administrativa completa.
INSPECTA S.A. está inscrita en Primera Categoría en el Ministerio de la Vivienda y Urbanismo y en Primera Categoría Superior en el Ministerio de Obras Públicas, ambas en el rubro de Inspección de Obras Civiles y Edificación.
https://www.inspecta.cl | Todos los derechos reservados |